在上海电影艺术职业学院18周年教学成果展演活动上,一个名为“木夏”的数字虚拟人栩栩如生,展示在观众面前,这是中高贯通影视动画专业师生自主研发的第一个数字虚拟人。数字虚拟人的研制成功,标志着中高贯通影视动画专业迈向了新的产业技术阶段。

数字虚拟人“木夏”

数字虚拟人“木夏”作为中华职业学校空乘专业代言人海报
一、以数字虚拟人技术为载体提升人才培养规格
进入元宇宙时代,人工智能改变了传统认知的影像体验,VR(虚拟现实)、AR(增强现实)、MR(混合现实)、实时合成以及全新的直播体验为影视动画从创意到制作、发行乃至IP全产业链孵化带来了更多的想象空间。伴随影视动画产业与新技术、新业态、新模式、新媒体有机融合发展,带来了就业领域的拓展、重构甚至是颠覆,人才培养比以往任何时候都更需要具有复合性、创新性、前瞻性,学生需要具备创意创新的能力、整合公共知识的能力、跨领域合作的能力及应对外来变化的能力,长学制在培养学生的迁移能力方面具有很大的优势。
数字虚拟人技术,作为元宇宙中重要的元素载体,是依托动画、虚拟技术等产业发展而诞生的新兴领域。通过图像、动画、声音、文字等多种高科技合成手段,创造出具有特定功能或身份的虚拟数字人形象。数字虚拟人以电子屏、全息设备等为载体,带来了全新的人机交互体验,广泛应用在影视、动画、金融、广电、教育、营销、医疗、零售、游戏等行业中,2022年央视春晚和中国网络视听年度盛典都通过数字虚拟人技术展示了当代科技的发展。
伴随科技新技术、市场新需求,贯通影视动画专业于2019年成立了“数字虚拟人”工作室,以数字虚拟人技术为载体,贯彻“做中学、学中研、研中创”的人才培养理念,与上海腾讯科技有限公司、上海惊浪文化传媒有限公司、上海澧泉文化传媒、上海青曈视觉科技有限公司等企业深度合作,积极研发“木夏”数字虚拟人。通过数字虚拟人的研发,拓宽学生的知识和技术领域,提升毕业生的就业规格。

青曈科技裴凤老师指导数字虚拟人的“中之人”动作表演

澧泉文化技术总监阳星生老师指导虚拟引擎课程

腾讯科技数字虚拟人研发部技术顾问冯涛老师亲临工作室指导虚拟人教学

惊浪传媒总经理邓昕老师在光学动作捕捉实验室现场教学
二、以成果导向理念为指导确定课程结构体系
“数字虚拟人”的教学研一体化模式,与传统的课程导向机制不同,秉承的是成果导向机制,也称为反向设计,即根据数字虚拟人最终要实现的成果目标确定课程结构体系。工作室把数字虚拟人“木夏”的研发分为三个阶段,通过9门课程贯穿五年长学程进行教学,每一阶段在一个学期完成,每个学期都设置有相应的教学目标。
第一阶段教学目标为虚拟人数字资产的完成,所对应的课程包含《原画设计》《三维造型设计与制作》《数字灯光渲染》《三维绑定制作》;第二阶段的教学目标为虚拟人的动画开发,对应的课程为《三维动画制作》《动作捕捉》《动画表演》;第三阶段的教学目标为虚拟人在引擎中的高级应用,对应的课程为《虚拟引擎的应用》,这一阶段是技术难度最大的部分,需要运用光学动作捕捉技术进行实时动作的采集和处理,通过引擎和直播技术实现与线下观众的实时互动。

基于数字虚拟人“木夏”的专业课程结构
在教学过程中,数字虚拟人的制作流程,覆盖了原画、模型、贴图、动画、渲染等环节,对应贯通影视动画专业的职业生涯发展规划中的所有一级岗位的就业领域,每一门课程都围绕项目的教学研目标进行教学,确保了整个教学的系统性和完整性。

数字虚拟人帽子姐姐“木夏”原画设计稿

数字虚拟人帽子姐姐“木夏”三维模型布线图

数字虚拟人帽子姐姐“木夏”三维模型布线图

虚拟人帽子姐姐“木夏”三维渲染效果图![]()
![]()

驱动虚拟人帽子姐姐“木夏”动画的真人演员(也称中之人)
三、以企业导师为主导构建一体化教学模式
完成教学研一体化活动的关键是教师团队。在数字虚拟人的整个研创过程中,以企业导师为主导,带领专业教师解决研发中的技术和难点。例如,《三维造型设计与制作》《数字灯光渲染》《动作捕捉》《虚拟引擎基础》《虚拟引擎的应用》等课程就是一门由专业教师和上海腾讯科技有限公司、上海惊浪文化传媒有限公司、上海澧泉文化传媒有限公司共同研发的产教一体化课程。

校企联合教研会共同研讨数字虚拟人课程大纲

数字虚拟人空姐造型线上工作坊课程指南

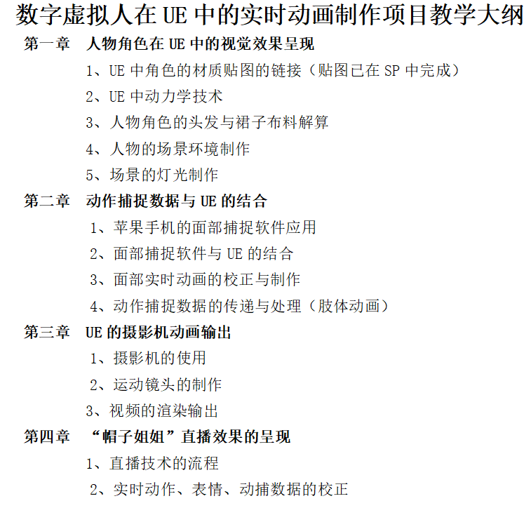
与上海澧泉文化传媒公司联合制定的数字虚拟人在引擎中的实时动画项目教学大纲节选
在授课过程中,企业导师作为主讲教师,采用线上工作坊+线下课堂结合的形式,对课程的核心内容进行讲解,将工作项目的要求以工作手册的形式发放给学生,并指导学生开展实训;专业教师作为教学的组织者和实施者,将学生的情况反馈给企业导师,以便及时调整授课方案。以企业导师为主导构建一体化教学模式,使得教学更加贴近生产、贴近企业、贴近市场。

上海腾讯科技谢江涛老师以线上工作坊形式向学生授课

由腾讯科技企业教师团队制作的虚拟人在线课程资源库
四、以面向市场为原则拓展学生就业领域
数字虚拟人领域技术跨度大,基本覆盖了制作端的美术师、模型师、绑定师、材质师、动作捕捉师、灯光师、特效师、摄像师、导演、特效演员,到技术端的光学工程师、硬件工程师、软件工程师、算法工程师、系统工程师,以及运营端的产品经理、经纪人等每一个环节。从人才的需求端来说,既要求毕业生掌握三维动画及AI相关知识,也要求毕业生具备对接数字技术服务平台的能力,还需要毕业生能够根据影视、传媒、游戏、金融、文旅等不同应用领域的特点,采用合适的解决方案,为用户提供定制化服务。在长学制的条件下,实现这些要求的可能性大大增强,从而在一定程度上提升了毕业生的就业层次,拓展了就业领域。
为适应数字虚拟人人才培养工作的发展,2021年,中高贯通影视动画专业又新增了上海澧泉文化传媒、上海国形数字科技、上海影科数码科技有限公司、上海魔珐科技有限公司等4虚拟人制作企业作为合作方,进一步完善产学研一体化人才培养机制,取得显著成果。目前,10名同学经进入一批头部企业实习,主要渗透在平台层,分别担任了三维模型师、动作捕捉师、动作捕捉制片、三维动画师等职位。
此外,数字虚拟人“木夏”作为虚拟偶像,已参与了上海电影艺术职业学院18周年教学成果展演活动、中华职业学校奖学金颁奖仪式、上海逸夫职业技术学校“艺波能量”展览会开幕式的演出。作为上海电影艺术职业学院的形象大使,“木夏”向全国观众做了线上直播活动。与此同时,“木夏”作为两校共同研发的成果,在“抖音”平台获取了一定量的粉丝和播放量。


虚拟人“木夏”及其延伸的动漫周边产品在上海逸夫职业技术学校“艺波能量”展览会参展

数字虚拟人“木夏”与数字娱乐中心主任包文君面向全国直播![]()

数字虚拟人“木夏”的抖音官方账号
在虚拟人研发中,其中运用的动作捕捉技术为上海今日动画有限公司提供技术服务,获得行业认可。“木夏”的虚拟形象授权3家企业使用。初步实现了“长学制条件下人才培养规格提升”的目标。![]()
![]()
![]()

虚拟人“木夏”授权给多家企业开发使用的授权书
中高职贯通影视动画专业开设八年来,与传统三年制高职相比,人才培养规格从“具备产业项目制作能力”向“具备产业新技术应用自研能力”升级,毕业生由“制作型”逐步提升到“创制型”,就业岗位由产业链的中端朝向产业链的前端发展,体现出长学制具有更强的产业适应性,更能适应上海打造动漫游戏原创中心这一产业能级提升目标。



